Ota yhteyttä!

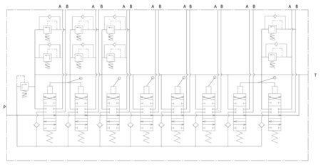
KUORMAINVENTTIILI 60LTR 8-KARAINEN MANUAALINEN

FM9800602-4

- laadukas metsäkuormainventtiili ammattikäyttöön
- sopii käytettäväksi keskikokoisissa ja suuremmissa kuormaimissa sekä nostureissa
- valettu yksiosainen runko
- ohjaus 2 vipua: pääpuomin kääntö, pääpuomin nosto/lasku, taitto sisään/ulos, kouran pyöritys
- ohjaus 4 vipua: vasen/oikea tukijalka ylös/alas, koura auki/kiinni, puominjatke sisään/ulos
- 8-karainen
- virtaus 60 l/min
- max. käyttöpaine 250 bar
- tankkilinjan max. paine 10 bar
- P/T1 G 1/2"
- A/B G 3/8"
- paino 21 kg
1,00 €
Alin hinta viimeisen 30 päivän aikana: 1,00 €
Varastossa 0 kpl
Myymälä Varastossa
Tornio 0
Kemi 0
Rovaniemi 0
Kuusamo 0

Tarvitsetko apua sopivan tuotteen löytämiseen?

Yhteys Henkilö
Titteli / Toimipaikka
040 123123123 sahkoposti@ojanpera.net
Ojanperä
Takaisin yläosaan
Sivustomme käyttää evästeitä käyttäjäkokemuksen parantamiseen. Voit halutessasi muuttaa valintojasi asetuksista
1 Ostoskorin tuotemäärä
Ostoskori
Yhteensä:
0,00€